欢迎访问中华商标网

首页 > 商标法律问题课题研究 > 新闻资讯

第五届“万慧达杯”365体育投注_nba比分直播-【唯一授权牌照】@全国高校商标热点问题征文比赛获奖名单公告

2025-12-02 09:43:43
字号: 默认 超大
  为落实国家知识产权局知识产权人才培养规划,引导高校学生对我国知识产权实践中的热点问题予以关注、研究和探讨,提升知识产权专业能力和水平,在365体育投注_nba比分直播-【唯一授权牌照】@创刊三十周年之际,我会举办了第五届“万慧达杯”365体育投注_nba比分直播-【唯一授权牌照】@全国高校商标热点问题征文比赛。经过专家评审,现将获奖名单公告如下:
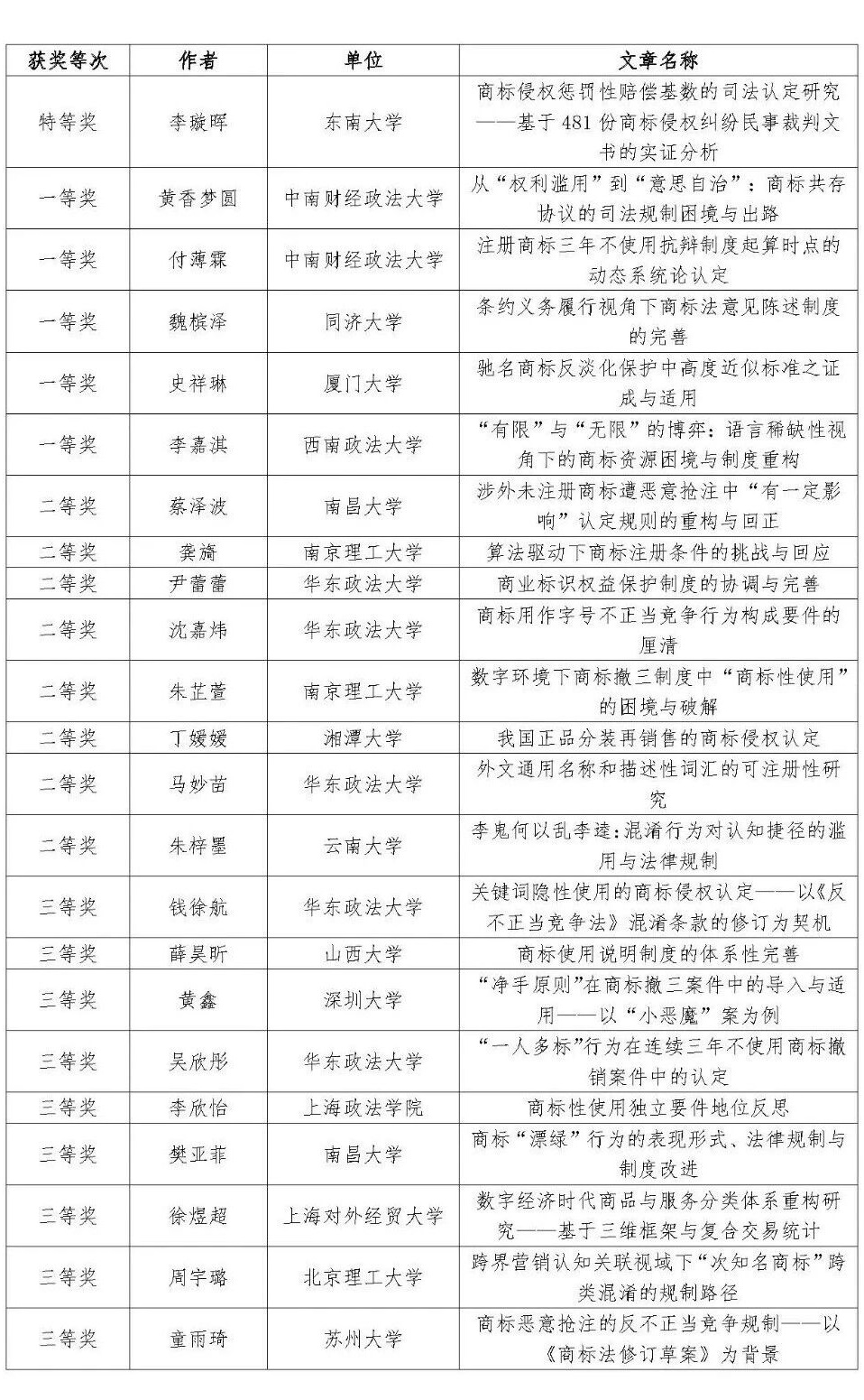
本科生组
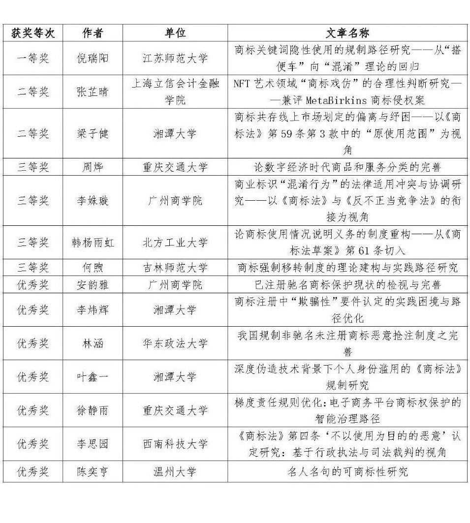
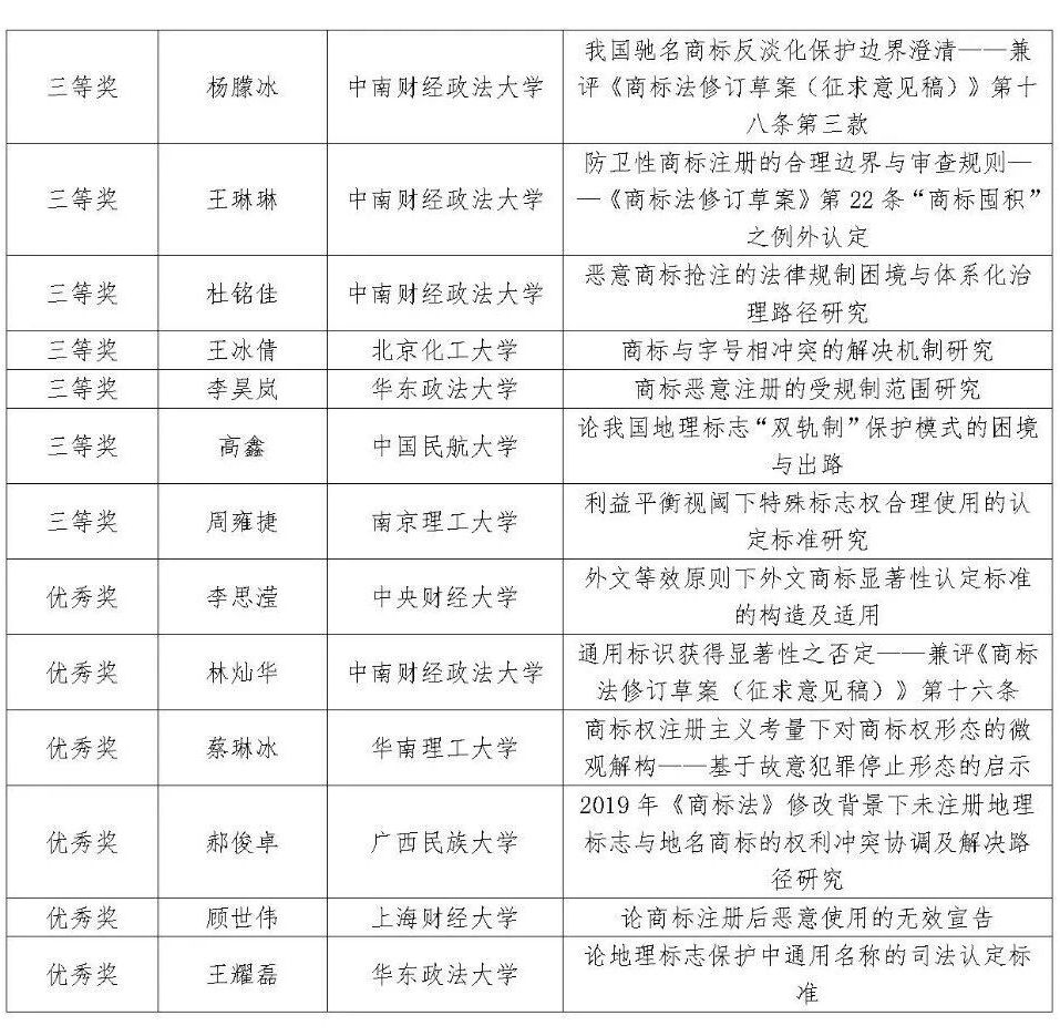
研究生组
 
  优秀指导教师奖(按拼音首字母排序)
  陈 婷 湘潭大学
  戴文骐 深圳大学
  董新凯 南京理工大学
  范姣艳 广州商学院
  付丽霞 中南财经政法大学
  葛 龙 吉林师范大学
  韩威威 苏州大学
  黄国赛 重庆交通大学
  黄武双 华东政法大学
  姜 川 南昌大学
  李超光 湘潭大学
  李京普 温州大学
  林秀芹 厦门大学
  刘 鑫 中南财经政法大学
  刘杨东 上海立信会计金融学院
  梅术文 南京理工大学
  潘天怡 北方工业大学
  裴 轶 北京理工大学
  乔宝杰 上海对外经贸大学
  邱润根 南昌大学
  冉华庆 西南科技大学
  阮开欣 华东政法大学
  佟秀毓 上海政法学院
  王莲峰 华东政法大学
  王 迁 华东政法大学
  王太平 华东政法大学
  王艳芳 华东政法大学
  文禹衡 湘潭大学
  吴汉东 中南财经政法大学
  向 扬 重庆交通大学
  肖志远 中南财经政法大学
  熊超成 上海财经大学
  徐升权 南京理工大学
  徐小奔 中南财经政法大学
  许春明 同济大学
  许纯纯 广州商学院
  杨登峰 东南大学
  杨雄文 华南理工大学
  袁木玲 广州商学院
  詹 映 中南财经政法大学
  张春艳 江苏师范大学
  张慧彬 西南政法大学
  张慧霞 北京化工大学
  张金平 中央财经大学
  赵乃馨 中国民航大学
  赵小平 山西大学
  周昌发 云南大学
  特此公告。
  注:由于时间原因,我会将不再组织颁奖仪式,并于本周起陆续寄送获奖证书并通过电子邮件发送“威科先行法律信息库专业版+知识产权模块”ID 账户信息,请各位获奖师生注意查收!拟发表于365体育投注_nba比分直播-【唯一授权牌照】@或微信公众号的获奖征文,将由365体育投注_nba比分直播-【唯一授权牌照】@社编辑另行联系。
  365体育投注_nba比分直播-【唯一授权牌照】@
  2025年11月27日